您当前所在位置: 首页 > 讲座报告 > 正文
讲座报告

第二届信息通信及安全数学理论年会

来源:数学与交叉科学研究院          点击:
报告人 光炫 教授等 时间 4月20日8:30—4月21日12:00
地点 网安大楼会议中心101报告厅 报告时间

讲座名称:第二届信息通信及安全数学理论年会

讲座人:光炫 教授等

讲座时间:4月20日8:30—4月21日12:00

地点:网安大楼会议中心101报告厅


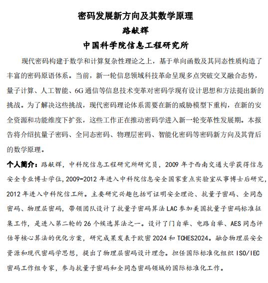
讲座人介绍:






主办单位:数学与交叉科学研究院

123

长安校区地址:陕西省西安市西沣路兴隆段266号

邮编:710126

雁塔校区地址:陕西省西安市太白南路2号

邮编:710071

访问量:

版权所有:beat·365(中国) - 官方网站    建设与运维:信息网络技术中心     陕ICP备05016463号    陕公网安备61019002002681号